量身定制
拒绝模板 定制风格
5.1 一般规定
5.1.1 供暖方式的选择应根据建筑物的功能及规模,所在地区气象条件、能源状况、能源政策、环保等要求,通过技术经济比较确定。
5.1.2 累年日平均温度稳定低于或等于5℃的日数大于或等于90d的地区,宜采用集中供暖。
5.1.3 符合下列条件之一的地区,有余热可供利用或经济条件许可时,可采用集中供暖:
1 累年日平均温度稳定低于或等于5℃的日数为60d~89d;
2 累年日平均温度稳定低于或等于5℃的日数不足60d,但累年日平均温度稳定低于或等于8℃的日数大于或等于75d。
5.1.4 严寒地区和寒冷地区的工业建筑,在非工作时间或中断使用的时间内,当室内温度需要保持在0℃以上,而利用房间蓄热量不能满足要求时,应按5℃设置值班供暖。当工艺或使用条件有特殊要求时,可根据需要另行确定值班供暖所需维持的室内温度。
5.1.5 位于集中供暖区的工业建筑,如工艺对室内温度无特殊要求,且每名工人占用的建筑面积超过100m2时,宜在固定工作地点设置局部供暖,工作地点不固定时应设置取暖室。
5.1.6 除外窗、阳台门和天窗外,设置全面供暖的建筑物,其围护结构的最小传热阻不得小于按下列公式计算所得值:

式中:Ro,min——围护结构的最小传热阻(m2·℃/W);
tn——冬季室内计算温度(℃),按本规范第4.1节和表5.1.6-1采用;
te——冬季围护结构室外计算温度(℃),按表5.1.6-2采用;
α——围护结构温差修正系数,按表5.1.6-3采用;
△ty——冬季室内计算温度与围护结构内表面温度的允许温差(℃),按表5.1.6-4采用;
αn——围护结构内表面换热系数[W/(m2·℃)],按表5.1.6-5采用;
Rn——围护结构内表面换热阻(m2·℃/W),按表5.1.6-5采用;
k——最小传热阻修正系数,砖石墙体取0.95,外门取0.60,其他取1。
表5.1.6-1 冬季室内计算温度

注:tn为冬季室内计算温度(℃),td为屋顶下的温度(℃),tg为工作地点温度(℃),tnp为室内平均温度(℃),△th为温度梯度(℃/m),H为房间高度(m)。
表5.1.6-2 冬季围护结构室外计算温度te(℃)

注:twn和te,min分别为供暖室外计算温度和累年量低日平均温度(℃)。
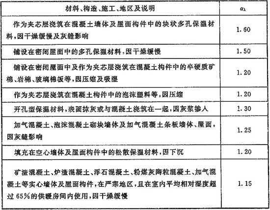
表5.1.6-3 温差修正系数α

表5.1.6-4 允许温差△ty值(℃)

注:1 室内空气干湿程度的区分应根据室内温度和相对湿度按表5.1.6-6确定。
2 与室外空气相通的楼板和非供暖地下室上面的楼板,其允许温差△ty值可采用2.5℃。
3 tn为冬季室内计算温度,t1为在室内计算温度和相对湿度状况下的露点温度(℃)。
表5.1.6-5 内表面换热系数αn和换热阻值Rn

注:h为肋高(m),s为肋间净距(m)。
表5.1.6-6 室内空气干湿程度的区分

5.1.7 集中供暖系统的热媒应根据建筑物的用途、供热情况和当地气候特点等条件,经技术经济比较确定,并应符合下列规定:
1 当厂区只有供暖用热或以供暖用热为主时,应采用热水作热媒;
2 当厂区供热以工艺用蒸汽为主时,生产厂房、仓库、公用辅助建筑物可采用蒸汽作热媒,生活、行政辅助建筑物应采用热水作热媒;
3 利用余热或可再生能源供暖时,热媒及其参数可根据具体情况确定;
4 热水辐射供暖系统的热媒应符合本规范第5.4节的规定。
5.2 热 负 荷
5.2.1 冬季供暖通风系统的热负荷应根据建筑物下列耗热量和得热量确定。不经常的散热量可不计算。经常而不稳定的散热量应采用小时平均值。
1 围护结构的耗热量;
2 加热由门窗缝隙渗入室内的冷空气的耗热量;
3 加热由门、孔洞及相邻房间侵入的冷空气的耗热量;
4 水分蒸发的耗热量;
5 加热由外部运入的冷物料和运输工具的耗热量;
6 通风耗热量;
7 最小负荷班的工艺设备散热量;
8 热管道及其他热表面的散热量;
9 热物料的散热量;
10 通过其他途径散失或获得的热量。
5.2.2 围护结构的耗热量应包括基本耗热量和附加耗热量。
5.2.3 围护结构的基本耗热量应按下式计算:
式中:Q——围护结构的基本耗热量(W);
α——围护结构温差修正系数,按本规范表5.1.6-3采用;
F——围护结构的面积(m2);
K——围护结构平均传热系数[W/(m2·℃)],按本规范公式(5.2.4)计算;
tn——供暖室内计算温度(℃);
twn——供暖室外计算温度(℃)。
5.2.4 围护结构平均传热系数应按下式计算:

式中:K——围护结构平均传热系数[W/(m2·℃)];
αn——围护结构内表面换热系数[W/(m2·℃)],按本规范表5.1.6-5采用;
αw——围护结构外表面换热系数[W/(m2·℃)),按表5.2.4-1采用;
δ——围护结构主断面各层材料厚度(m);
λ——围护结构主断面各层材料导热系数[W/(m·℃)];
αλ——材料导热系数的修正系数,按表5.2.4-2采用;
Rk——主断面封闭的空气间层的热阻(m2·℃/W),按表5.2.4-3采用;
——考虑热桥影响,对主断面传热系数的修正系数。
表5.2.4-1 外表面换热系数αw和换热阻Rw值

表5.2.4-2 材料导热系数的修正系数αλ

表5.2.4-3 封闭的空气间层热阻值Rk(m2·℃/W)

5.2.5 与相邻房间的温差大于或等于5℃时,应计算通过隔墙或楼板等的传热量。与相邻房间的温差小于5℃,但通过隔墙和楼板等的传热量大于该房间热负荷的10%时,此项传热量应计入该房间热负荷。
5.2.6 围护结构的附加耗热量应按其占基本耗热量的百分率确定。各项附加(或修正)百分率选用宜符合下列规定:
1 围护结构耗热量朝向修正率应根据当地冬季日照率、辐射照度、建筑物使用和被遮挡等情况选用,宜符合下列规定:
1)北、东北、西北宜为0~10%,东、西宜为—5%,东南、西南宜为—10%~—15%,南宜为—15%~—30%;
2)冬季日照率小于35%的地区,东南、西南和南向的修正率宜采用—10%~0,东、西向可不修正。
2 在不避风的高地、河边、海岸、旷野上的建筑物,以及城镇、厂区内特别高出的建筑物,垂直的外围护结构风力附加率取值宜为5%~10%。
3 短时间开启的、无热空气幕的外门,外门附加率取值宜符合下列规定,其中n为建筑物的楼层数:
1)一道门宜为65%×n;
2)两道门且有一个门斗时,宜为80%×n;
3)三道门且有两个门斗时,宜为60%×n;
4)主要出入口宜为500%。
5.2.7 除楼梯间外的供暖房间高度大于4m时,围护结构基本耗热量可采用下列简化的计算方法:
1 本规范式(5.2.3)中tn应采用室内设计温度;
2 计算结果采用高度附加率修正。采用地面辐射供暖的房间,高度附加率取(H—4)%,且总附加率不宜大于8%;采用热水吊顶辐射或燃气红外辐射供暖的房间,高度附加率取(H—4)%,且总附加率不宜大于15%;采用其他供暖形式的房间,高度附加率取2(H—4)%,且总附加率不宜大于15%。H为房间高度。
5.2.8 间歇时间较长,只要求在使用时间保持室内温度时,可间歇供暖。间歇供暖应采用能快速反应的供暖系统,并应对房间供暖热负荷进行附加,间歇附加率选取宜符合下列规定:
1 仅白天使用的房间不宜小于20%;
2 不经常使用的房间不宜小于30%。
5.2.9 加热由门窗缝隙渗入室内的冷空气的耗热量应根据建筑物的内部隔断、门窗构造、门窗朝向、室内外温度和室外风速等因素确定,宜按本规范附录F和附录G进行计算,也可采用计算机模拟方法计算。
5.2.10 采用辐射供暖作局部供暖时,局部供暖的热负荷应按全面辐射供暖的热负荷乘以表5.2.10的计算系数确定。
表5.2.10 局部辐射供暖负荷计算系数
局部辐射供暖区面积与房间总面积的比值f | f≥0.75 | 0.55 | 0.40 | 0.25 | ≤0.20 |
计算系数 | 1 | 0.72 | 0.54 | 0.38 | 0.30 |
5.3 散热器供暖
5.3.1 选择散热器时应符合下列规定:
1 应根据供暖系统的压力要求确定散热器的工作压力,并应符合国家现行相关产品标准的规定;
2 放散粉尘或防尘要求较高的工业建筑应采用易于清扫的散热器;
3 具有腐蚀性气体的工业建筑或相对湿度较大的房间应采用耐腐蚀的散热器;
4 采用钢制散热器时应满足产品对水质的要求,在非供暖季节供暖系统应充水保养;
5 采用铝制散热器时,应选用内防腐型铝制散热器,并应满足产品对水质的要求;
6 蒸汽供暖系统不应采用板型和扁管型散热器,并不应采用薄钢板加工的钢制柱型散热器;
7 安装热量表和恒温阀的热水供暖系统采用铸铁散热器时,应采用内腔无砂型;
8 应采用外表面刷非金属性涂料的散热器。
5.3.2 布置散热器时应符合下列规定:
1 散热器宜安装在外墙窗台下;
2 两道外门之间的门斗内不应设置散热器;
3 楼梯间的散热器宜布置在底层或按一定比例分配在下部各层。
5.3.3 散热器应明装。确实需要暗装时,装饰罩应有合理的气流通道、足够的通道面积,并应方便维修。
5.3.4 铸铁散热器的组装片数宜符合下列规定:
1 粗柱型不宜超过20片;
2 细柱型不宜超过25片;
3 长翼型不宜超过7片。
5.3.5 确定散热器数量时,应根据其连接方式、安装形式、组装片数、热水流量以及表面涂料等对散热量的影响,对散热器数量进行修正。
5.3.6 供暖系统中明装的不保温干管或支管,其散热量应计为有效供暖量。供暖管道暗装时,应采取减少无效热损失的措施。
5.3.7 建筑物热水供暖系统高度超过50m时,宜竖向分区设置。
5.3.8 垂直单管和垂直双管供暖系统,同一房间的两组散热器可采用异侧连接的水平单管串联的连接方式,也可采用上下接口同侧连接方式。当采用上下接口同侧连接方式时,散热器之间的上下连接管应与散热器接口同径。
5.3.9 有冻结危险的场所,其散热器的供暖立管或支管应单独设置,且散热器前后不应设置阀门。
5.4 热水辐射供暖
5.4.1 低温热水辐射供暖系统供水温度不应超过60℃;供回水温差不宜大于10℃,且不宜小于5℃。辐射体的表面平均温度宜符合表5.4.1的规定。
表5.4.1 辐射体表面平均温度(℃)

5.4.2 确定地面散热量时,应校核地面表面平均温度,且不宜高于本规范表5.4.1的温度上限值;当由于地面平均温度低而使得地面辐射供暖系统供暖量小于建筑物热负荷时,应通过改善建筑热工性能减小建筑物热负荷,或同时设置其他供暖设备。
5.4.3 低温热水地面辐射供暖的有效散热量应经计算确定,并应计算室内设备等地面覆盖物对散热量的折减。
5.4.4 供暖辐射地面绝热层的设置应符合下列规定:
1 当与土壤接触的底层地面作为辐射地面时,应设置绝热层。设置绝热层时,绝热层与土壤之间应设置防潮层。
2 加热管及其覆盖层与外墙之间应设置绝热层。
3 当不允许楼板双向传热时,楼板结构层间应设置绝热层。
4 直接与室外空气接触的楼板或与不供暖房间相邻的地板作为供暖辐射地面时,应设置绝热层。
5 潮湿房间的混凝土填充式供暖地面的填充层上、预制沟槽保温板或预制轻薄供暖板供暖地面的面层下应设置隔离层。
5.4.5 低温热水地面辐射供暖系统敷设加热管的覆盖层厚度不宜小于50mm。构造层应设置伸缩缝,伸缩缝的位置、距离及宽度应会同相关专业计算确定。加热管穿过伸缩缝时,宜设置长度不小于100mm的柔性套管。
5.4.6 生产厂房、仓库、生产辅助建筑物采用地面辐射供暖时,地面承载力应满足建筑的需要,地面构造应会同土建专业共同确定。
5.4.7 加热管的敷设管间距应根据地面散热量、室内设计温度、平均水温及地面传热热阻等通过计算确定。
5.4.8 每个环路加热管的进、出水口应分别与分水器、集水器相连接。分水器、集水器内径不应小于总供、回水管内径,且分水器、集水器最大断面流速不宜大于0.8m/s。每个分水器、集水器分支环路不宜多于8路。每个分支环路供、回水管上均应设置可关断阀门。
5.4.9 在分水器的总进水管与集水器的总出水管之间宜设置旁通管,旁通管上应设置阀门。分水器、集水器上均应设置手动或自动排气阀。
5.4.10 低温热水地面辐射供暖系统的阻力应计算确定。加热管内水的流速不应小于0.25m/s,同一集配装置的每个环路加热管长度应接近,每个环路的阻力不宜超过30kPa。低温热水地面辐射供暖系统分水器前应设置阀门及过滤器,集水器后应设置阀门;系统配件应采用耐腐蚀材料。
5.4.11 低温热水地面辐射供暖系统的工作压力应根据选用管道的材质、壁厚、介质温度和使用寿命等因素确定,不宜大于0.8MPa;当工作压力超过0.8MPa时,应采取相应的措施。
5.4.12 辐射供暖加热管的材质和壁厚的选择应根据工程的耐久年限、管材的性能、管材的累计使用时间,以及系统的运行水温、工作压力等条件确定。
5.4.13 热水吊顶辐射板供暖可用于层高为3m~30m建筑物的供暖。
5.4.14 热水吊顶辐射板的供水温度,宜采用40℃~130℃的热水,其水质应满足产品的要求。在非供暖季节,供暖系统应充水保养。
5.4.15 热水吊顶辐射板散热量应根据其安装角度、循环水量进行修正,修正系数应符合下列规定:
1 热水吊顶辐射板倾斜安装时,散热量修正系数应按表5.4.15取值;
2 辐射板的管中流体应为紊流,达不到最小流量要求时,辐射板的散热量应在其标准散热量的基础上加以修正,修正系数应取0.85~0.90。
表5.4.15 辐射板安装角度修正系数
辐射板与水平面的夹角(°) | 0 | 10 | 20 | 30 | 40 |
修正系数 | 1 | 1.022 | 1.043 | 1.066 | 1.088 |
5.4.16 热水吊顶辐射板的安装高度应根据人体的舒适度确定。辐射板的最高平均水温应根据辐射板安装高度和其面积占天花板面积的比例按表5.4.16确定。
表5.4.16 热水吊顶辐射板最高平均水温(℃)

注:表中安装高度系指地面到板中心的垂直距离(m)。
5.4.17 热水吊顶辐射板与供暖系统供、回水管的连接方式可采用并联或串联、同侧或异侧连接,并应采取使辐射板表面温度均匀、流体阻力平衡的措施。
5.4.18 布置全面供暖的热水吊顶辐射板装置时,应使室内作业区辐射照度均匀,并应符合下列规定:
1 安装吊顶辐射板时,宜沿最长的外墙平行布置;
2 设置在墙边的辐射板规格应大于在室内设置的辐射板规格;
3 层高小于4m的建筑物,宜选择较窄的辐射板;
4 房间应预留辐射板沿长度方向热膨胀的余地;
5 辐射板装置不应布置在对热敏感的设备附近。
5.5 燃气红外线辐射供暖
5.5.1 无电气防爆要求的场所,技术经济比较合理时,可采用燃气红外线辐射供暖。采用燃气红外线辐射供暖时,应符合下列规定:
1 易燃物质可能出现的最高浓度不超过爆炸下限值的10%时,燃烧器宜设置在室外;
2 燃烧器设置在室内时,应采取通风安全措施,并应符合现行国家标准《城镇燃气设计规范》GB 50028的相关规定。
5.5.2 燃气红外线辐射供暖严禁用于甲、乙类生产厂房和仓库。
5.5.3 燃气红外线辐射供暖系统的燃料应符合城镇燃气质量要求,宜采用天然气,可采用液化石油气、人工煤气等。燃气入口压力应与燃烧器所需压力相适应。燃料应充分气化,在严寒、寒冷地区采用液化石油气时,应采取防止燃气因管道敷设环境温度低而再次液化的措施。燃气质量、燃气输配系统应符合现行国家标准《城镇燃气设计规范》GB 50028的规定。
5.5.4 采用燃气红外线辐射供暖时,热负荷应按本规范第5.2节的有关规定进行计算,室内计算温度宜低于对流供暖室内空气温度2℃~3℃。当由室内向燃烧器提供空气时,还应计算加热该空气量所需的热负荷。
5.5.5 燃气红外线辐射加热器的安装高度应符合下列规定:
1 应根据加热器的辐射强度、安装角度由生产工艺要求及人体舒适度确定。除工艺特殊要求外,不应低于3m。
2 用于固定工作地点供暖时,宜安装在人体的侧上方。
3 当安装高度超过额定供热量的最大高度时,应对加热器的总输入热量进行附加修正。
5.5.6 采用燃气红外线辐射供暖进行全面供暖时,加热器宜沿外墙布置,且加热器散热量不宜少于总热负荷的60%。
5.5.7 当燃烧器所需要的空气量超过按厂房0.5次/h换气计算所得的空气量时,其补风应直接来自室外。
5.5.8 燃气红外线辐射供暖系统采用室外进气时,进风口设置应符合本规范第6.3节的相关要求。
5.5.9 燃气红外线辐射供暖系统的尾气宜通过排气管直接排至室外,其室外排气口应符合下列规定:
1 应设置在人员不经常通行的地方,距地面高度不应小于2m;
2 水平安装的排气管,其排气口伸出墙面不宜小于0.3m,且排气口距可开启门、窗的距离不应小于3m;
3 垂直安装的排气管,其排气口高出本建筑屋面不宜小于1m,且排气口距可开启门、窗的距离不应小于3m;
4 排气管穿越外墙或屋面处应加装金属套管。
5.5.10 燃气红外线辐射供暖系统燃烧尾气直接排放在室内时,厂房上部应设置排风设施,宜采用机械排风方式。排风量应根据加热器的总输入功率和燃气种类经计算确定,宜为20m3/(h·kW)~30m3/(h·kW)。当厂房净高小于6m时,尚应满足换气次数不小于0.5次/h的要求。
5.5.11 燃气红外线辐射供暖系统应在便于操作的位置设置能直接切断供暖系统及燃气供应系统的控制装置。利用通风机提供燃烧所需空气或排除燃烧尾气时,通风机与供暖系统应连锁。
5.5.12 燃气红外线辐射供暖系统的燃烧器安装在厂房内时,燃气系统的相关安全措施除应符合本规范的规定外,尚应符合现行国家标准《城镇燃气设计规范》GB 50028的相关规定。
5.6 热风供暖及热空气幕
5.6.1 符合下列条件之一时,应采用热风供暖:
1 能与机械送风系统结合时;
2 利用循环空气供暖,技术经济合理时;
3 由于防火、防爆和卫生要求,需要采用全新风的热风供暖时。
5.6.2 当采用燃气、燃油或电加热空气时,热风供暖应符合现行国家标准《城镇燃气设计规范》GB 50028和《建筑设计防火规范》GB 50016的有关规定。
5.6.3 工业建筑采用热风供暖时,应采取减小沿高度方向的温度梯度的措施,并应符合下列规定:
1 热风供暖系统或运行装置不宜少于两台。一台装置的最小供热量应保持非工作时间工艺所需的最低室内温度,且不得低于5℃。
2 高于10m的空间采用热风供暖时,应采取自上向下的强制对流措施。
5.6.4 选择暖风机或空气加热器时,其散热量应留有20%~30%的裕量。
5.6.5 采用暖风机热风供暖时,应符合下列规定:
1 应根据厂房内部的几何形状、工艺设备布置情况及气流作用范围等因素,设计暖风机台数及位置;
2 室内空气的循环次数宜大于或等于1.5次/h;
3 热媒为蒸汽时,每台暖风机应单独设置阀门和疏水装置。
5.6.6 采用集中送热风供暖时,应符合下列规定:
1 工作区的风速应按本规范第4.1.2条的规定确定,但最小平均风速不宜小于0.15m/s;送风口的出口风速应通过计算确定,可采用5m/s~15m/s;
2 送风温度不宜低于35℃,并不得高于70℃。
5.6.7 符合下列条件之一的外门宜设置热空气幕:
1 位于严寒地区、寒冷地区,经常开启,且不设门斗和前室时;
2 当生产工艺要求不允许降低室内温度时或经技术经济比较设置热空气幕合理时。
5.6.8 设置热空气幕时,应符合下列规定:
1 大门宽度小于3m时,宜采用单侧送风;大门宽度为3m~18m时,可采用单侧、双侧或顶部送风;大门宽度超过18m时,宜采用顶部送风。
2 热空气幕的送风温度应根据计算确定,不宜高于50℃。对于高大的外门,不应高于70℃。
3 热空气幕的出口风速应通过计算确定,不宜大于8m/s。高大的外门,热空气幕的出口风速不宜大于25m/s。
5.7 电热供暖
5.7.1 电供暖散热器的形式、电气安全性能和热工性能应满足使用要求及相关规定。
5.7.2 低温加热电缆辐射供暖宜采用地板式,低温电热膜辐射供暖宜采用顶棚式。辐射体表面平均温度应符合本规范第5.4.1条的相关规定。
5.7.3 低温加热电缆辐射供暖和低温电热膜辐射供暖的加热元件及其表面工作温度,应符合国家现行标准《额定电压300/500V生活设施加热和防结冰用加热电缆》GB/T 20841和《低温辐射电热膜》JG/T 286的有关安全的规定。
5.7.4 低温加热电缆辐射供暖系统和低温电热膜辐射供暖系统应设置温控装置。
5.7.5 采用低温加热电缆地面辐射供暖方式时,加热电缆的线功率不宜大于17W/m,且电缆布置时应避开无支腿家具占压区域,当面层采用带龙骨的架空木地板时,应采取散热措施,且加热电缆的线功率不应大于10W/m。
5.7.6 电热膜辐射供暖安装功率应满足房间所需散热量的要求。在顶棚上布置电热膜时,应为灯具、烟感器、消防喷头、风口、音响等留出安装位置。
5.8 供暖管道
5.8.1 供暖管道的材质应根据其工作温度、工作压力、使用寿命、施工与环保性能等因素,经技术经济比较后确定,其质量应符合国家现行相关产品标准的规定。明装管道不宜采用非金属管材。
5.8.2 散热器供暖系统的供水、回水、供汽和凝结水管道在热力入口处与下列系统宜分开设置:
1 通风、空气调节系统;
2 热风供暖和热空气幕系统;
3 地面辐射供暖系统;
4 生产供热系统;
5 生活热水供应系统;
6 其他需要单独热计量的系统。
5.8.3 热水型热力入口的配置应符合下列规定:
1 供水、回水管道上应分别设置关断阀、过滤器、温度计、压力表;
2 供水、回水管之间应设置循环管,循环管上应设置关断阀;
3 应根据水力平衡要求和建筑物内供暖系统的调节方式设置水力平衡装置。
5.8.4 高压蒸汽型热力入口的配置应符合下列规定:
1 供汽管道上应设置关断阀、过滤器、减压阀、安全阀、压力表,过滤器及减压阀应设置旁通;
2 凝结水管道上应设置关断阀、疏水器。单台疏水器安装时应设置旁通管,多台疏水器并联安装时宜设置旁通管。疏水器后应根据需要设置止回阀。
5.8.5 高压蒸汽供暖系统最不利环路的供汽管,其压力损失不应大于起始压力的25%。供暖系统最不利环路的比摩阻宜符合下列规定:
1 高压蒸汽系统(汽水同向)宜保持在100Pa/m~350Pa/m;
2 高压蒸汽系统(汽水逆向)宜保持在50Pa/m~150Pa/m;
3 低压蒸汽系统宜保持在50Pa/m~100Pa/m;
4 蒸汽凝结水余压回水宜为150Pa/m。
5.8.6 室内热水供暖系统总供回水压差不宜大于50kPa。应减少热水供暖系统各并联环路之间的压力损失的相对差额,当超过15%时,应设置调节装置。
5.8.7 供暖系统供水、供汽干管的末端和回水干管始端的管径不应小于20mm。
5.8.8 室内供暖管道中的热媒流速应根据热水或蒸汽的资用压力、系统形式、防噪声要求等因素确定,最大允许流速应符合下列规定:
1 热水供暖系统室内供暖管道最大允许流速应符合下列规定:
1)生活、行政辅助建筑物应为2m/s;
2)生产厂房、仓库,公用辅助建筑物应为3m/s。
2 低压蒸汽供暖系统最大允许流速应符合下列规定:
1)汽水同向流动时应为30m/s;
2)汽水逆向流动时应为20m/s。
3 高压蒸汽供暖系统最大允许流速应符合下列规定:
1)汽水同向流动时应为80m/s;
2)汽水逆向流动时应为60m/s。
5.8.9 机械循环双管热水供暖系统应对水在散热器和管道中冷却而产生自然作用压力的影响采取相应的技术措施。
5.8.10 供暖系统计算压力损失的附加值宜采用10%。
5.8.11 蒸汽供暖系统的凝结水回收方式应根据二次蒸汽利用的可能性以及室外地形、管道敷设方式等情况,分别采用下列回水方式:
1 闭式满管回水;
2 开式水箱自流或机械回水;
3 余压回水。
5.8.12 高压蒸汽供暖系统,疏水器前的凝结水管不应向上抬升;疏水器后的凝结水管向上抬升的高度应经计算确定。当疏水器本身无止回功能时,应在疏水器后的凝结水管上设置止回阀。
5.8.13 疏水器至回水箱或二次蒸发箱之间的蒸汽凝结水管应按汽水乳状体进行计算。
5.8.14 供暖系统各并联环路应设置关闭和调节装置。当有冻结危险时,立管或支管上的阀门至干管的距离不应大于120mm。
5.8.15 多层和高层建筑的热水供暖系统中,每根立管和分支管道的始末段均应设置调节、检修和泄水用的阀门。
5.8.16 热水和蒸汽供暖系统应根据不同情况设置排气、泄水、排污和疏水装置。
5.8.17 供暖管道必须计算其热膨胀。当利用管段的自然补偿不能满足要求时,应设置补偿器。
5.8.18 供暖管道宜有坡敷设。对于热水管、汽水同向流动的蒸汽管和凝结水管,坡度宜采用0.003,不得小于0.002;立管与散热器连接的支管,坡度不得小于0.01;对于汽水逆向流动的蒸汽管,坡度不得小于0.005。当受条件限制时,热水管道(包括水平单管串联系统的散热器连接管)可无坡度敷设,但管中的水流速度不宜小于0.25m/s。
5.8.19 穿过建筑物基础、变形缝的供暖管道,以及埋设在建筑构造里的管道,应采取预防由于建筑物下沉而损坏管道的措施。
5.8.20 当供暖管道确需穿过防火墙时,在管道穿过处应采取防火封堵措施,并应在管道穿过处采取使管道可向墙的两侧伸缩的固定措施。
5.8.21 供暖管道不得与输送蒸气燃点不高于120℃的可燃液体管道,或输送可燃、腐蚀性气体的管道在同一条管沟内平行或交叉敷设。
5.8.22 符合下列情况之一时,供暖管道应保温:
1 管道内输送的热媒必须保持一定参数时;
2 管道敷设在地沟、技术夹层、闷顶及管道井内或易被冻结的地方;
3 管道通过的房间或地点要求保温时;
4 管道的无益热损失较大时;
5 人员易触碰烫伤的部位。
5.9 供暖热计量及供暖调节
5.9.1 集中供暖系统应按能源管理要求设置热量表。
5.9.2 热量表的设置应满足各成本核算单位分摊供暖费用的需要,并应符合下列规定:
1 热源处应设置总热量表;
2 用户端宜按成本核算单位、单体建筑或供暖系统分设热量表;
3 计量装置准确度等级应符合现行国家标准《用能单位能源计量器具配备和管理通则》GB 17167的有关规定。
5.9.3 热量表的选型和设置应符合下列规定:
1 热量表应根据公称流量选型,并应校核在系统设计流量下的压降。公称流量可按设计流量确定。
2 热量表的流量传感器、压力表、温度计的安装位置应符合仪表安装要求。
5.0.4 供暖热源处应设置供热调节装置,并应根据气象条件、用户需求进行调节。
5.9.5 对于需要分室自动控制室温的散热器供暖系统,选用散热器恒温控制阀应符合下列规定:
1 当室内供暖系统为垂直或水平双管系统时,应在每组散热器的供水支管上安装高阻恒温控制阀;
2 单管跨越式系统应采用低阻力两通恒温控制阀或三通恒温控制阀;
3 当散热器有罩时,应采用温包外置式恒温控制阀。
5.9.6 热力入口处设置的流量或压力调节装置应与整个供暖系统的调节目标相适应;当室内供暖系统为变流量系统时,不应设置自力式流量控制阀。
净化热线:
15000180527
邮箱:
15000546345@163.com
地址:
上海沈砖公路5666号临港科技城
免费量房
获取案例
免费报价
联 系 人:张先生
联系方式:15000180527
联系邮箱:15000546345@163.com
公司地址:上海沈砖公路5666号临港科技城
主要为浦东、闵行、松江、奉贤、金山、青浦、嘉兴、嘉善、苏州、无锡、南通等上海周边地区客户提供办公室净化、办公楼净化设计、厂房净化设计及工厂钢结构搭建,无尘净化车间装饰净化服务。